HCIN最新一期文章(Volume 4, Issue 4)已在官網全部上線,本期共包含8篇新文章
(https://link.springer.com/journal/44230/volumes-and-issues/4-4)。全部論文均為開放獲取,歡迎大家免費閱讀、引用和分享。

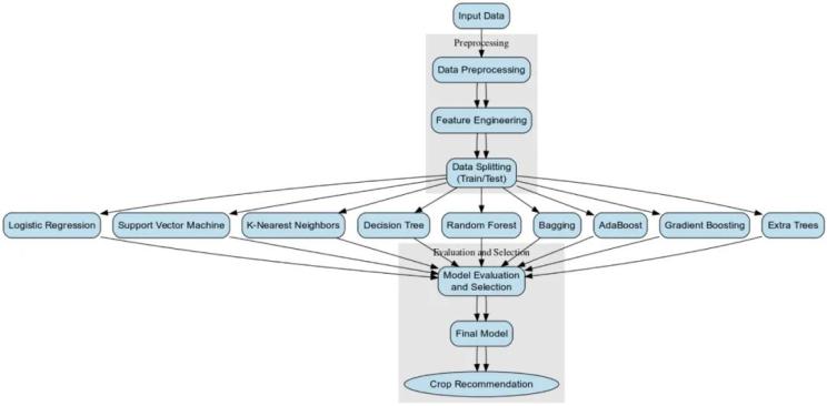
01. Enhancing Agricultural Productivity: A Machine Learning Approach to Crop Recommendations
作者:Farida Siddiqi Prity, MD. Mehadi Hasan, Shakhawat Hossain Saif, Md. Maruf Hossain, Sazzad Hossain Bhuiyan, Md. Ariful Islam & Md Tousif Hasan Lavlu
DOI:https://doi.org/10.1007/s44230-024-00081-3
一句話概括:基于氣候條件、土壤特性、農作物產量和農民偏好的歷史數據,構建融合多種機器學習方法的作物推薦系統,助力提升農業(yè)生產效率。

02. Improving Access Trust in Healthcare Through Multimodal Deep Learning for Affective Computing
作者:I. SakthideviG. Fathima
DOI:https://doi.org/10.1007/s44230-024-00080-4
一句話概括:多模態(tài)情感計算模型 Belief-Emo-Fusion ,賦予醫(yī)療保健系統共情能力和情感感知功能,提升醫(yī)患信任。

03. PharmaLLM: A Medicine Prescriber Chatbot Exploiting Open-Source Large Language Models
作者:Ayesha AzamZubaira NazMuhammad Usman Ghani Khan
DOI:https://doi.org/10.1007/s44230-024-00085-z
一句話概括:針對醫(yī)療場景微調的大模型PharmaLLM,支持多模態(tài)輸入輸出以提升易用性。

04. RvXmBlendNet: A Multi-architecture Hybrid Model for Improved Skin Cancer Detection
作者:Farida Siddiqi Prity, Ahmed Jabid Hasan, Md Mehedi Hassan Anik, Rakib Hossain, Md. Maruf Hossain, Sazzad Hossain Bhuiyan, Md. Ariful Islam & Md Tousif Hasan Lavlu
DOI:https://doi.org/10.1007/s44230-024-00083-1
一句話概括:結合ResNet50、VGG19、Xception和MobileNet的多架構混合深度學習模型- RvXmBlendNet, 助力皮膚癌精準檢測。

05. A Qualitative Approach to Universal Numerical Integrators (UNIs) with Computational Application
作者:Paulo M. TasinaffoLuiz A. V. DiasAdilson M. da Cunha
DOI:https://doi.org/10.1007/s44230-024-00087-x
一句話概括:綜述通用數值積分器(UNIs)的類型和應用,并通過計算實驗驗證了其在建模非線性動態(tài)系統中的有效性。

06. An End-to-End Brain Computer Interface System for Mental Workload Estimation through Hybrid Deep Learning Model
作者:Vipul Sharma & Mitul Kumar Ahirwal
DOI:https://doi.org/10.1007/s44230-024-00086-y
一句話概括:基于1D卷積神經網絡和雙向長短期記憶網絡的端到端腦機接口系統,基于腦電圖信號實現腦力負荷的精準評估。

07. A Novel Approach for Model Interpretability and Domain Aware Fine-Tuning in AdaBoost
作者:Raj Joseph KiranJ. SanilS. Asharaf
DOI:https://doi.org/10.1007/s44230-024-00082-2
一句話概括:基于刪除診斷和庫克距離優(yōu)化的可解釋AdaBoost模型,融合領域知識微調實現樣本層可解釋。

08. Empathetic Deep Learning: Transferring Adult Speech Emotion Models to Children With Gender-Specific Adaptations Using Neural Embeddings
作者:Elina Lesyk, Tomás Arias-Vergara, Elmar Nöth, Andreas Maier, Juan Rafael Orozco-Arroyave & Paula Andrea Perez-Toro
DOI:https://doi.org/10.1007/s44230-024-00088-w
一句話概括:基于遷移學習將成人語音的情感識別模型應用于兒童語音情感識別,并考慮性別差異對情感識別的影響。

關于期刊

Human-Centric Intelligent Systems(eISSN:2667-1336)是一本國際化的,經過嚴格同行評審的開放獲取期刊,致力于傳播 “以人為中心的智能系統” 中所有相關理論和實際應用的最新研究成果,并提供以人為中心的計算與分析領域的前沿理論和算法見解。為了鼓勵科研成果的傳播,本刊暫不收取文章處理費。
期刊主編:西南交通大學李天瑞教授與澳大利亞悉尼科技大學徐貫東教授
顧問委員:東京大學教授,日本國家信息研究所所長Masaru Kitsuregawa與伊利諾伊大學芝加哥分校Philip S. Yu教授
本刊征稿主題包括但不限于:
- 以人為中心的AI
- 社群檢測
- 社會影響分析
- 用戶建模、個性化和推薦
- 行為建模
- 分類、排序、總結和推薦
- 人工智能倫理:可解釋性、公平、責任
|
HCIN編輯部(投稿咨詢) Tel:17320182488 郵箱:hcin@editorialoffice.cn |
|



評論 0